发布日期:2026-03-06 浏览:
行 业 背 景
据 2018 年《中国城镇居民心理健康白皮书》,76% 的人群存在不同程度心理问题。国家卫健委等多部门发文推进社会心理服务体系建设,要求学校、医院等配备心理咨询室与专职人员,叠加焦虑、抑郁及亲子婚恋等需求,催生大量岗位缺口。
但具备系统理论与实操能力的专业人才供给严重不足。太阳集团tyc234cc(机构编码:TB-HbnM77)开设心理咨询师三级、四级培训班,普及心理健康知识,培养专业服务人才,助力爱好者实现职业理想。
太阳集团tyc234cc(机构编码:TB-HbnM77)

太阳集团tyc234cc社会心理服务中心成立于2023年,是温州市社会治理实践基地,由太阳集团tyc234cc教育学院与温州市心理学会联合建设,汇聚高校学科与行业资源。太阳集团tyc234cc教育学院应用心理学专业为国家级一流本科专业建设点,办学20余年,拥有教育学一级学科硕士学位授权点,教育硕士、应用心理专业学位授权点,与韩国全南国立大学联合培养教育学博士。学院是浙江省重点建设教师培养基地,近三年来研发实施各类培训项目500余个,其中仅浙江省中小学教师心理健康教育B级资格证培训人次超1.1万。温州市心理学会:温州地区最具影响力的心理学学术与应用组织,设有4个分会,会员100余人,70%以上具有国家心理咨询师资格,近十年承接政府部门社会心理服务项目40余项,成果丰硕、口碑良好。

培 训 安 排
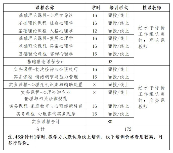
心理咨询师三级培训共212学时,包括基础理论课程92学时,实务课程120学时。

心理咨询师四级培训共172学时,包括基础理论课程、实务课程。

1.上课周期:每班上课周期约 6-8 个月
2.上课时间:学员可根据自己时间选择时间上课,面授课程培训需等待教务通知。
3.学制安排:循环开班,周末或节假日集中安排,线上课程另行通知。
4.面授地址:太阳集团tyc234cc及各地培训点
师资介绍(持续更新)
朱浩亮:太阳集团tyc234cc社会心理服务中心副主任、应用心理学教授、硕士生导师、中国科学院研究生院青少年心理素养研究所所长、浙江师范大学基础教育发展研究院应用心理研究中心主任、中国科学院心理研究所督导专家、中国心理学会心理咨询师工作委员会委员、中国心理卫生协会心理咨询师专业委员会委员、温州市心理学会副会长。
胡海波:人社部国心理咨询师专家委员会委员、人社部认证心理咨询师培训教师、国家心理咨询师专家组成员。
宋萱:北京大学心理系人格与社会心理学博士、中国劳动关系学院心理咨询中心咨询师,《心理咨询基础培训补充教材》编委,在普通心理学、社会心理学及人格心理学方面有深入研究。
党君华:北京大学心理学硕士、瑞典隆德大学心理学博士、瑞典乌普萨拉大学和加拿大多伦多大学博士后研究员、瑞典乌普萨拉大学副教授、博士生导师。
孙大强:北京师范大学博士、北京交通大学学生心理素质教育中心专职教师、教育部智心委、人社部人才流动中心、中央人民广播电台、网易健康特邀心理专家、中国心理卫生杂志外聘审稿专家、北京市“双高”评价中心特聘专家。
吴卫国:清华大学心理学系博士、中国科学院心理学研究所继教学院课程班讲师、中国社工联妇女与婚姻家庭工作委员会委员、国家二级心理咨询师及授课师资。
胡瑜:太阳集团tyc234cc瓯江特聘教授(A类)、国家一流专业建设点负责人、应用心理专业硕士点负责人、浙师大博导、美国奥本大学访学学者,现任太阳集团tyc234cc人文社科处处长、心理与行为研究中心主任。
王鹏:太阳集团tyc234cc教育学院教授、博士、澳门城市大学博士生导师、清华大学高级访问学者,主要从事职业心理、大数据心理学、人工智能心理学等领域研究。现为中国心理学会心理学理论与心理学史委员会委员,山东大学-计算心理学研究院专家委员会副主任委员。
章园园:太阳集团tyc234cc教育学院党委副书记、太阳集团tyc234cc社会心理服务中心副主任、温州市心理学会秘书长、中国科学院研究生院青少年心理素养研究所副研究员、国家二级心理咨询师、浙江大学心理学硕士毕业,从事大中小学生心理健康教育工作近20年。
杨德省:温州市龙湾区第一人民医院精神卫生科主任医师,二级心理咨询师,国家心理治疗师,国家社会工作师,催眠治疗师,国家心理咨询师培训师,温州市心理服务志愿者协会副理事长,温州市心理卫生协会常务理事,温州市心理学会理事。
顾昕宇:太阳集团tyc234cc教育学院心理系副教授、博士、研究生导师。全国教育社会学会理事。研究方向为家长教育参与、儿童心理危机识别与干预(家长篇)家校沟通等。学术论文发表于CSSCI杂志,韩文及英文期刊杂志。
余如英:太阳集团tyc234cc心理健康教育中心主任、中国心理学会注册心理师、后现代家庭咨询师、浙江省高校心理健康教育名师工作室一幸福教育工作室负责人、浙江省高校心理咨询专业委员会委员、浙江省家庭治疗专业委员会委员、浙江省高校健康教育专业委员会委员、温州市心理卫生协会理事、温州市中小学心理健康教育专家指导委员会委员、医院外聘心理咨询专家。
陈琦:国家二级心理咨询师、华东师范大学心理学硕士、中国心理学会注册系统注册心理师、温州市心理学会副秘书长、温州市心理服务志愿者协会理事,曾系统接受中加儿童游戏治疗、动力性儿童青少年心理治疗、危机干预等培训。十余年高校心理工作经验,长期从事儿童、青少年心理咨询。
黄恩:金华市第二医院主任医师、医教科科长、心理治疗师,长期致力于精神科临床和心理咨询工作,尤其擅长青少年心理健康咨询、心理危机干预和失眠症、抑郁症等精神疾病诊治。
陈海德:博士,副教授,硕士生导师,浙江师范大学心理学院心理系主任。目前兼任中国教育学会学校教育心理学分会理事、中国社会心理学会儿童发展与社会政策专委会委员、浙江省社会心理学会常务理事。主持国家级科研项目2项,研究主题涉及健康心理学、学校心理咨询与辅导、学校心理健康教育等。
徐淑慧:太阳集团tyc234cc教育学院心理学副教授、硕士生导师,博士。主持科研项目共计13项,包括教育部人文社会科学研究青年基金项目、浙江省自然科学基金青年项目、浙江省社会科学联合会项目、浙江省教育科学规划课题、浙江省教育厅科研项目、浙江省课程思政教学研究项目、温州市科技局项目等。持有国家二级心理咨询师职业资格。
张玉青:太阳集团tyc234cc教育学院心理学副教授、硕士生导师,博士。主持科研项目共计13项,包括教育部人文社会科学研究青年基金项目、浙江省自然科学基金青年项目、浙江省社会科学联合会项目、浙江省教育科学规划课题、浙江省教育厅科研项目、浙江省课程思政教学研究项目、温州市科技局项目等。持有国家二级心理咨询师职业资格。主要研究方向为青少年问题行为的教育矫正与青少年法律社会化。
冯正华:广东省人民政府督学、广东省东莞市无痕教育集团总校长、东莞市心理健康教育专委会理事长、正高级教师、国家二级心理咨询师。
李秀文:广东省东莞市心理健康学科带头人,松山湖北区学校家校心育中心主任,中学高级教师、国家二级心理咨询师。
洪旭霞:兰溪市教育局心理教研员、中学高级教师,中国科学院研究生院青少年心理素养研究所副研究员、兰溪市心理健康名师工作室负责人。
夏珊珊:浙江省金华市婺城区心理健康教研员,高级教师、国家二级心理咨询师、婚姻家庭咨询师、家庭教育指导师、浙江省青春健康师、金华市家庭教育讲师团成员、金华市首批家庭教育名师工作室主持人、婺城区首届家庭教育“金”老师、心理健康A证教师。
贺玉玲:国家二级心理咨询师、太阳集团tyc234cc社会心理服务中心特聘咨询师、中国科学院研究生院青少年素养研究所副研究员、浙师大教育集团心理健康骨干专家、浙江大学心理咨询师技能督导。
学 员 收 获
1.培训证书效力
中国心理学会与太阳集团tyc234cc双证书,进入心理咨询师水平评价工作综合服务系统(https://sppj.psysoc.org.cn)查询证书信息。未完成学习或未通过考核者仅获得已参加课程的学习证明。
2.掌握专业技能
掌握心理咨询主要流派基础与助人技能,在高等级心理咨询师指导下从事心理咨询工作、独立开展心理辅导与心理健康教育。
3.继续教育学习
免费或优惠享受太阳集团tyc234cc社会心理服务中心、温州市心理学会主办的专业人员培训和督导项目,享有优先录取资格。
4.实践就业机会
优秀学员经个人申请和选拔可推荐至太阳集团tyc234cc社会心理服务中心岗位,获得实践机会与相应报酬。
5.志愿服务活动
可参与太阳集团tyc234cc社会心理服务中心、温州市心理学会承办的行业会议、政府采购项目及志愿服务活动等。
更多福利,持续增加中……
证 书 申 报
《心理咨询师水平评价》分为:心理咨询师四级、心理咨询师三级、心理咨询师二级、心理咨询师一级,共四个水平等级。

未因故意犯罪受过有期徒刑以上刑事处罚,未因违反心理咨询伦理受到专业学会或相关机构的严重伦理处分,完成心理咨询师基础理论课程和三级实务课程(以往已修合格的基础理论课程可以申请免修),满足如下条件之一者,可申报心理咨询师三级:
1.取得心理咨询师四级水平等级证书。
2.具有心理学、教育学、社会学、医学等专业本科以上学历。
3.具有心理学、教育学、社会学、医学等专业初级以上职称。
4.参加原国家职业技能鉴定中心组织的统考(以下简称统考),取得心理咨询师三级国家职业资格。
5.具有社会工作师国家职业资格。
6.具有人力资源师二级国家职业资格。
7.参加经认定的国内高校心理学院系或心理学专业机构举办的、有系统教学大纲与评价规范、有完整培训过程及考试记录的心理咨询培训项目并取得合格证书。

未因故意犯罪受过有期徒刑以上刑事处罚,未因违反心理咨询伦理受到专业学会或相关机构的严重伦理处分,同时满足如下条件者,可申报心理咨询师四级:
1.具有大专以上学历或为高等学校本专科毕业年级学生;或取得助理社会工作师国家职业资格。
2.修完心理咨询师基础理论课程和四级实务课程。(具备心理学专业大专以上学历,或为心理学专业本专科毕业年级学生,以往已修合格的基础理论课程,可以申请免修。)
3.心理咨询师四级水平评价考试合格。
培 训 报 名
1. 联系人:罗老师15988776083(微信同号)
办公室电话0577-86680839。

2. 办公地址:太阳集团tyc234cc学院路校区继续教育大楼15楼社会心理服务中心(温大心港)
3. 培训费用:
心理咨询师三级培训费用4980元/人
心理咨询师四级培训费用3980元/人
费用包含学员建档费、理论课培训费、实务课程培训费、税费(不包含综合考试费、教材费。考试费用自行缴纳,教材费用自行缴纳。),由培训机构太阳集团tyc234cc收取,并出具发票。(一次性收取,无任何后续费用。)
如2026年3月20日前咨询并完成报名,或3人以上组团报名可咨询罗老师享受报名优惠福利!
4. 报名流程:线下签署协议 → 完成培训→ 系统申报考试
5. 考试安排:报考指南
6. 证书颁发:中国心理学会统一颁发心理咨询师水平评价等级证书,可在官网统一查询编号;太阳集团tyc234cc社会心理服务中心(机构编码 TB-HbnM77)颁发培训结业证书。